2019届各位预毕业研究生:
学校预计将于明年6月进行毕业研究生正式就业派遣,针对最近同学们的提问,现就有关问题通知如下:
培养类别为非定向(且档案目前已在学校)的毕业研究生列入本次派遣计划,包括我校2016级学硕、2017级专业硕士研究生和应毕业非定向博士研究生,以上毕业研究生发放“就业报到证”,定向培养、升学、非定向且档案不在学校的毕业研究生不发放“就业报到证”。签订就业协议和就业派遣工作关系到每位同学的切身利益,学校将按我省要求集中办理相应手续,望同学们引起重视,按规定时间和要求送交办理就业派遣的材料。我省和各地近两年持续推出简化毕业生就业接收的文件,请同学们一定仔细阅读(参见附件1:《2018年我省及全国各地接收政策》,因18年起各地人才政策持续更新,各大企事业单位、银行也有部分下放人事管理权限,具体要以2019年各地各单位最新接收政策为准,详情可咨询当地人社部门,可按目录中的提供的电话咨询)。具体送交材料及要求如下:
已经与用人单位签署 “全国毕业研究生就业协议书”的毕业生,请于2019年开学后送交2份至研究生学院就业办公室(A区主楼0807室,一定要开学后交,可以委托同学或学院秘书代收),“就业协议书”中的各项内容要填写完整,特别注意用人单位填写部分一定要完整,包括统一社会信用代码(组织机构代码)、档案接收部门联系人、联系电话、档案转寄地址等,还有,与签约单位(HR或人事工作人员)确认其是否有人事档案接收权。
(1)工作单位签往特殊地区(如北京市、上海市、南京市、厦门市、杭州市、深圳市、广州市、中山市、佛山市、惠州市、青岛市等)的毕业生,应有市级以上人保局的接收函或签章(具体以当地人力部门最新文件为准,可咨询公司人力或当地人力资源部门)。与黑龙江省事业单位签订就业协议的,送交三方就业协议时须持有录取单位出具的落编证明,如无法及时提供,需要尽快补齐,以免影响派遣。
(2)考取博士研究生的同学,应交录取通知书复印件、调档函原件和本人空白三方就业协议书。
(3)考取公务员的同学,送交公务员录用通知原件、公示名单及4份空白协议书,并告知研究生学院录用单位的统一社会信用代码(组织机构代码)。
(4)换领三方就业协议的同学,需要拿原单位出具的解约函(研究生学院网站有参考模板,可搜索解约二字),以及4份三方就业协议到主楼0811办公室王冉老师处换领新协议。
(5)丢失三方就业协议的同学,1.需要先登报(本省官方报纸均可,例生活报、黑龙江日报,哈尔滨日报等),填写补办申请表(学院网站有样式,搜索补办二字即可),然后交到0811办公室王冉老师处,无特殊情况,要在研究生学院网站公示7个工作日后方可换领新三方就业协议。具体问题可联系王冉老师,0451-84865218。
二、已经工作但没有签就业协议的同学,请于明年2019年毕业前(具体时间另行通知)将与用人单位签订合同电子版和明年发放的灵活就业登记表学院邮箱,邮件中注明姓名、学号,并打电话告知研究生学院就业办邢天老师。
三、没有按时送交以上材料的同学将派回生源所在地人力资源和社会保障局(即各位同学签字审核的生源所在地)。派遣回生源地的同学也有报到证,届时学院秘书会统一发放。
四、领取报到证的具体时间2019年另行通知。因在部分城市报到证仍具有签转户口、办理组织关系介绍信、转递档案和到派遣地入职等作用,且报到证有报到期限,非常重要,请毕业生届时务必本人按时领取,以免丢失或延误。
学校地址:哈尔滨市松北区学海街1号哈尔滨商业大学研究生学院。
邮政编码:150028
联 系 人:邢老师
手 机:13904638411 ,0451-84892021
电子邮箱:13904638411@163.com
附件1:《2018年我省及全国各地接收政策》
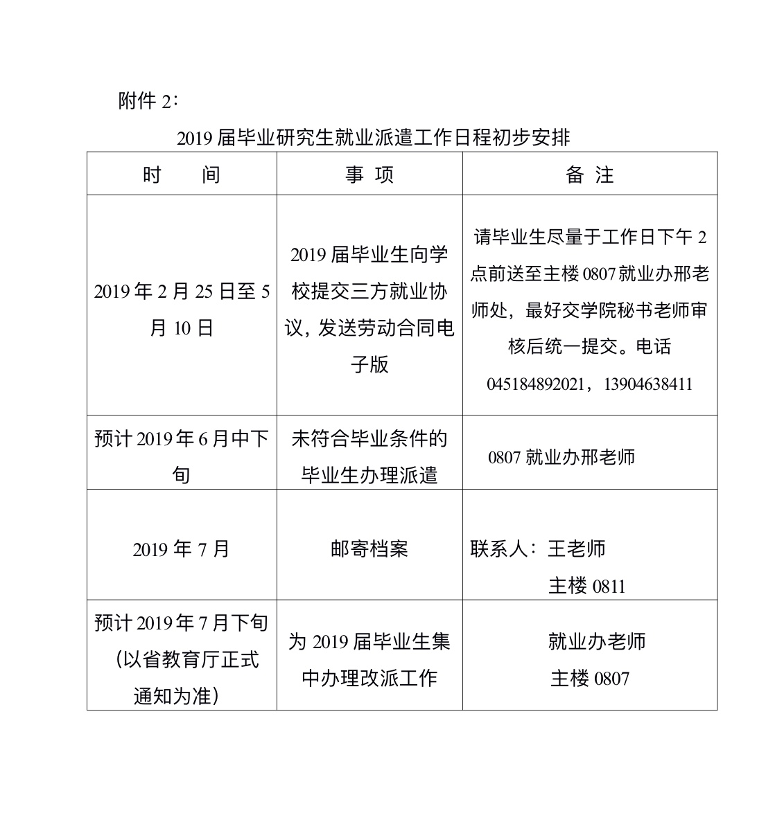
附件2:《2019届毕业研究生就业派遣工作日程初步安排》
请下载附件查看相关内容。
哈尔滨商业大学研究生学院
2018年12月3日
