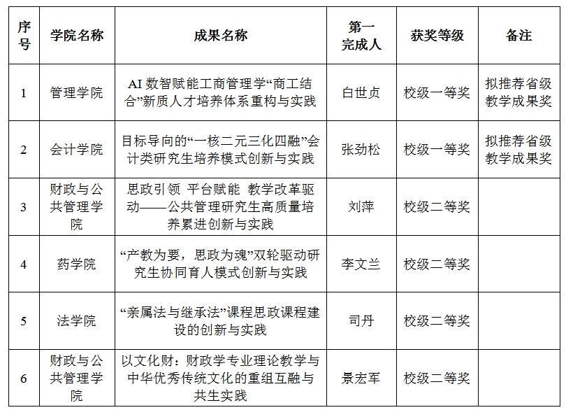
根据《关于开展2024年黑龙江省高等教育(本科、研究生)和职业教育教学成果奖评审工作的通知》《关于开展黑龙江省2024年研究生教学成果奖推荐工作的通知》,经个人申报、学院推荐、学校组织校外专家评审,评选出6项校级高等教育(研究生)教学成果奖,其中一等奖2项,二等奖4项。根据评选结果,拟推荐校级一等奖教学成果参加2024年黑龙江省高等教育(研究生)教学成果奖评选,现将名单予以公示。

公示期自2024年10月22日——10月28日。如有异议,请实名向研究生学院反映。联系电话:84892237。
研究生学院
2024年10月22日